新闻资讯
NEWS
首页 > 新闻资讯
科研新突破!新会陈皮为什么与众不同?
发布时间:2023-04-04

广陈皮是广东省首批立法保护的八大岭南中药之一,现人们常将广陈皮等同于新会陈皮,《道地药材—第99部分:广陈皮》(T/CACM 1020.99-2019)的官方解释中,广陈皮的道地产区也被定为新会陈皮的地理标志保护产区。那么你知道广陈皮的道地性是怎么产生,而新会又为什么是广陈皮的道地产区吗?
近日,华南农业大学生命科学学院药用植物研究中心吴鸿教授的团队于中科院生物学一区Top期Microbiome(影响因子16.837)发表了题为“Soil conditions and the plant microbiome boost the accumulation of monoterpenes in the fruit of Citrus reticulata ‘Chachi’”的研究论文,揭示了新会为何是广陈皮的道地产区,对广陈皮的品质有什么影响。

中药材道地性的重要性
自古以来,古人便推崇道地药材,《理伤续断方》记载:“凡所用药材,有外道者,有当土者。”,《千金要方》记载:“用药必依地,所治十得九”。《考工记》曰:“橘逾淮而北为枳,地气使然也。”,同种植物在不同的地域,品质是有差异的,所以广陈皮自然要溯源道地性。
在吴鸿教授团队的研究中,实验样本是道地产区(广东新会)和非道地产区(广东惠州、台山和广西贵港)等7个果园采集的广陈皮,采用多组学方法系统性挖掘“土壤养分-根系微生物-广陈皮品质成分”的内在关联机制,阐明了土壤养分和根系微生物群等环境因素对广陈皮中单萜烯积累的影响。
(图1:实验样本取材)

广陈皮道地产区与非道地产区挥发油差别
黄酮类和萜烯类化合物是广陈皮中重要的两大类功效成分,萜烯类化合物属于广陈皮中挥发油的成分之一,具有抗氧化、抗菌、抗病毒、抗炎和抗肿瘤的功效[1],是广陈皮中的重要的活性成分,可以作为广陈皮原材料质量评价的指标。
吴鸿教授实验得出,广陈皮道地产区(广东新会)中的7种单萜(包含β-月桂烯、α-蒎烯、β-蒎烯、α-萜品烯等)成分含量,要显著高于非道地产区(广东惠州、台山和广西贵港)等7个果园。

(图2:道地产区和非道地产区茶枝柑果皮中挥发油成分的区别)

影响广陈皮单萜成分积累的因
1、特殊的土壤养分因素
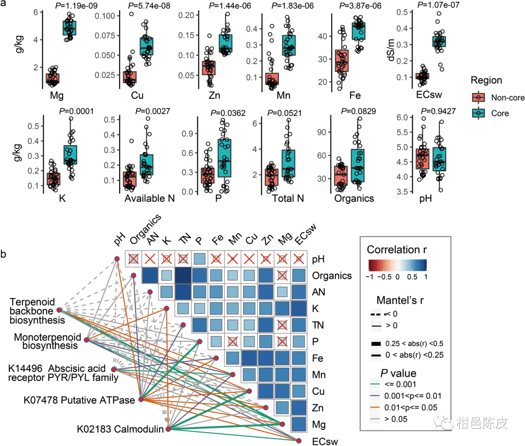
土壤养分与中药植物次生代谢物产物的形成和积累相关,另外逆境胁迫也会提高植物次生代谢产物的合成。吴鸿教授团队通过检测道地产区和非道地产区的土壤理化性质发现,道地产区新会土壤中具有较高的营养元素和盐度,深度分析后发现广陈皮道地产区新会特殊的土壤环境 (如高盐、Mg、Mn和K) 通过促进植物盐胁迫响应基因的表达和萜烯骨架合成酶活性,促进了广陈皮中单萜类成分的合成与积累
(图3:土壤分析
2、根系微生物因素
根系微生物组成可以调节植物营养吸收,帮助植物抵御逆境胁迫,影响药用植物功效成分的合成。吴鸿教授通过研究,发现道地产区和非道地产区的根际土壤和根内微生物组成存在显著差异。在道地产区富集的根际土壤中有大量微生物基因组中存在大量耐盐相关的基因和萜类合成相关的基因,说明这些微生物具备耐盐的特性,且具备合成萜类化合物的潜能,进一步实验后发现根际土壤和内共生细菌通过触发植物免疫反应或为植物提供单萜合成中间产物,共同促进了茶枝柑果实中单萜类化合物的积累

(图3:有关根系微生物系列分

广陈皮道地产区的不可替代性
特殊的土壤养分与根系生物是影响广陈皮品质的关键因素,而这两项因素源于广陈皮的道地产区新会位于海水与江水的交汇之处(西江支流、潭江、银洲湖出海口三水交汇之处),得天独厚的环境优势令新会陈皮的品质卓绝。
每年汛期西江会将云贵高原的土壤元素带到银洲湖,与潭江水交汇,在南海海潮倒灌时形成独有的“三水融通”、“咸淡相交”水土特色,其丰富营养元素和海水盐类成就了新会土壤高营养和高盐度的特殊环境,同时引入了大量耐盐胁迫的微生物类群,进而造就了新会陈皮特殊的品质,也是新会作为广陈皮道地产区不可替代的原因。

2023年,江门市新会区发布《新会陈皮产业高质量发展白皮书》,未来政府将推动新会陈皮全产业链的发展,争取总产值突破500亿元,这其中至关重要的一环就是保证新会陈皮的道地性溯源。此次吴鸿教授的研究在解析广陈皮“道地性”形成机制上取得了理论突破,不仅为中药材的道地性评价提供了新思路,更为广陈皮、新会陈皮的中药材产业的高质量可持续发展提供重要保证
据资料显示,吴鸿教授的工作得到了岭南现代农业科学与技术广东省实验室科研项目(NZ2021024)、广东省重点领域研发计划项目(2020B020221001)、广东省现代农业产业技术创新团队专项资金(2019KJ125)和“十四五”广东省农业科技创新十大主攻方向“揭榜挂帅”项目(2022SDZG07)的资助,也体现广东省对新会陈皮道地性支持保护的决心,具有积极意义。

*部分内容源自

[1]BioArt植物,华南农业大学与华大生命科学研究院合作利用多组学技术揭示中药材广陈皮道地性形成机制,网易,2023-03-28
[2]吴鸿等,逆境中求生存,药材get道地性,科学网论文,《微生物组》,2023/4/3

[3]生命科学学院,吴鸿团队联合华大研究院在中药材道地性研究领域取得原创性成果,华南农业大学,2023-03-29

返回

全国招商服务热线
400-0917-887

Copyright © 2022 江苏苏州市向真食品有限公司 备案号:苏ICP备2025212694号-1 版权所有 All rights reserved

联系电话:400-0917-887

VIP热线:189-1262-9241

电子邮箱:ganyicp@sina.com

厂房地址: 江门市新会区会城港兴路7号

运营中心: 江苏省苏州市相城区元和街道书香路31号

【 柑邑线上商城 】